掌掴主裁判被重罚!足协官方:辽宁领队段鑫禁止进入体育场8个月
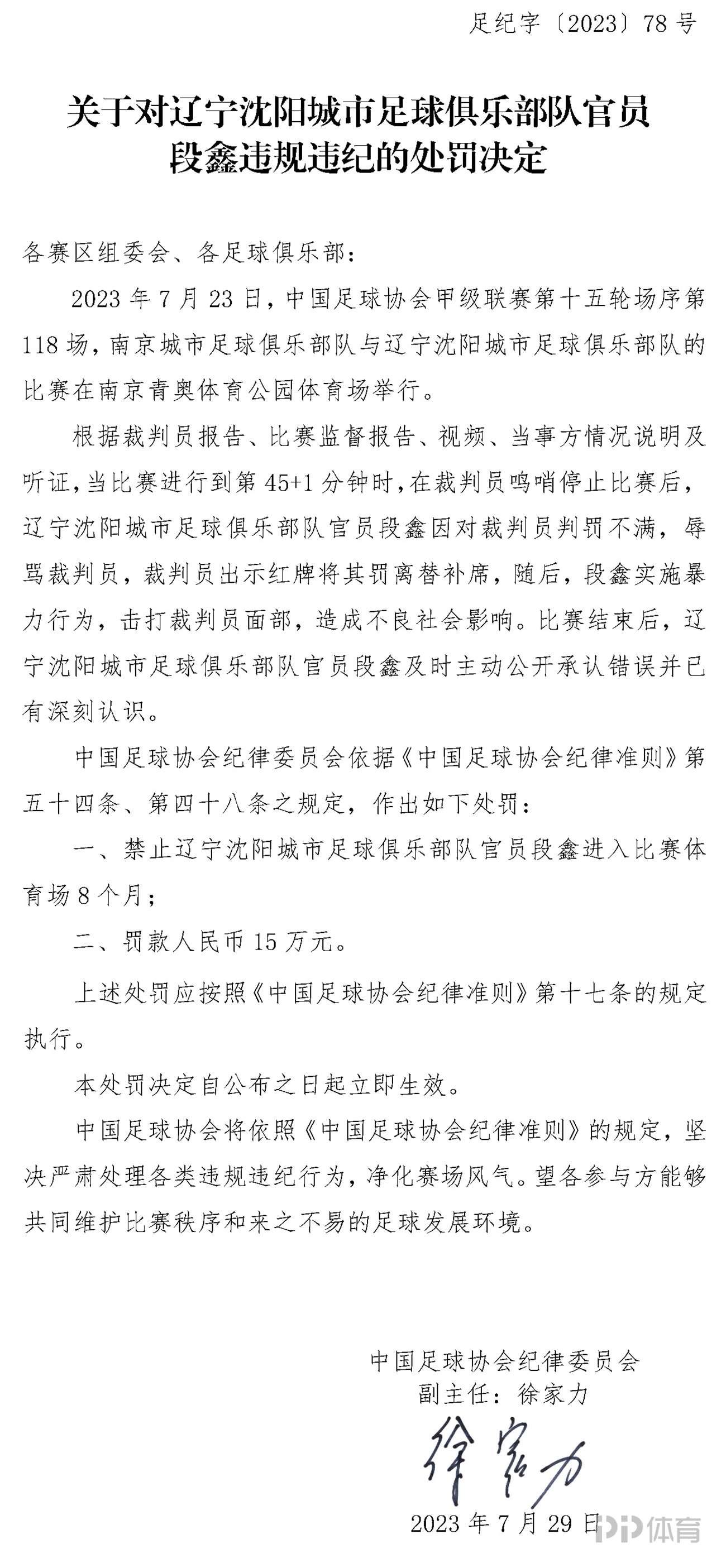
北京时间8月2日,中国足协官方发布《关于对辽宁沈阳城市足球俱乐部队官员段鑫违规违纪的处罚决定》,辽宁沈阳城市领队段鑫因实施暴力行为,击打裁判员面部,造成不良社会影响,被处以禁止进入比赛体育场8个月,并罚款15万元人民币的处罚。
![]()
7月23日,中甲第15轮南京城市vs辽宁沈阳城市,上半场补时阶段,辽宁沈阳城市领队段鑫因不满裁判陈浩的判罚,被裁判出示红牌罚下后,一怒直接掌掴裁判的脸。随后段鑫突然晕倒在场边,被送上救护车。
标签:
收藏
发表评论
暂无评论
ta的文章
5月20日,天津市宣布张欣正式出任天津体...
2022-05-23 18:06:44
U球体育2月13日讯 快船客场对阵独行侠...
2022-02-13 13:07:40
NBA 北京时间10...
2022-10-02 02:21:15
西甲北京时间1月30日04:00,西甲联...
2023-01-30 06:27:05
国足完成换帅后,外界的焦点也转移到备战亚...
2023-02-27 16:28:03
英超这几天C罗在曼联对阵热刺的比赛还未结...
2022-10-25 04:15:37
11月12日讯 拜仁将在今晚对阵沙尔克,...
2022-11-12 21:21:12
据记者裴力报道,到今年5月为止,广州城队...
2022-05-25 15:02:11
CBA 北京时间10月10日,CBA新赛...
2022-10-11 07:27:33
中新网北京3月6日电(记者 王昊)不论你...
2023-03-07 15:38:07